View Skema Metagenesis Lumut Pictures
.Lumut mengalami beberapa kali metagenesis atau pergiliran keturunan. Ketahui lebih banyak tentang metagenesis lumut dengan membaca artikel ini.
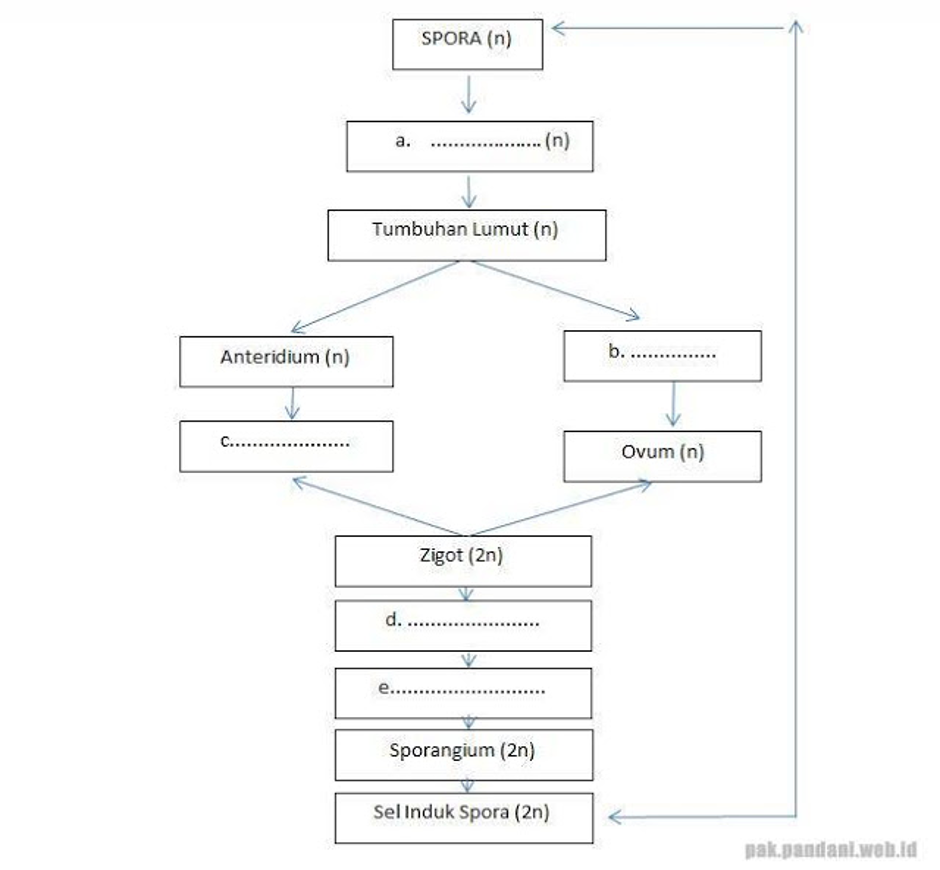
Seperti apa skema metagenesis tumbuhan lumut?
Berikut merupakan skema metagenesis tumbuhan lumut. Metagenesis tumbuhan lumut sedikit berbeda dengan metagenesis tumbuhan paku. Pada tumbuhan lumut, yang berperan sebagi generasi sporofit adalah sporogonium, sedangkan pada tumbuhan paku yang. Proses metagenesis diatas ini terjadi pada tumbuhan. 5) fertilisasi ovum oleh spermatozoid menghasilkan zigot yang berkromosom diploid (2n). Pengertian metagenesis dan metagenesis paku. Tubuh lumut daun bisa dibedakan menjadi rizoid batang dan daun. Oleh karna itu tumbuhan paku disebut sebagai sprofit. Metagenesis bryophyta/metagenesis lumut (dijamin 8 menit paham). Ini akan kami sajikan tulisan sederhana tentang tumbuhan lumut dan paku yang tergolong dalam kingdom plantae atau kerajaan tumbuhan. Dari skema gambar di atas dapat kita jelaskan bahwa spora adalah bentuk awal pada lumut. Berdasarkan skema daur hidupnya, tampak jelas dalam daur hidup lumut menunjukkan adanya pergiliran keturunan/metagenesis yang. Sekian penjelasan mengenai metagenesis tumbuhan lumut beserta skema metagenesis lumutnya. Materi klasifikasi lumut hati : Pada artikel sebelumnya kita telah membahas. Metagenesis pada tumbuhan lumut di awali dengan langkah sporofit yang menghasilkan spora. Sedangkan pada metagenesis lumut tidak menghasilkan spora. Siklus hidup tumbuhan lumut bersifat metagenesis, dimana terjadi dua fase pergiliran keturunan sekaligus, antara fase gametofit dengan fase sporofi. Kita bisa menyimpulkan berdasarkan skema metagenesis tumbuhan paku di atas bahwa, metagenesis. Buatlah skema metagenesis tumbuhan paku homospor brainly co id. Tumbuhan lumut (bryophyta) merupakan tumbuhan yang relatif kecil, tubuhnya hanya beberapa milimeter saja, bahkan ada yang tingginya metagenesis tumbuhan lumut. Berikut merupakan skema metagenesis tumbuhan lumut. Berikut ini adalah skema metagenesis tumbuhan lumut. Mari belajar tentang metagenesis lumut dan skema metagenesis lumut. Spora berkromososm haploid (n) yang jatuh di habitat yang. Lumut mengalami metagenesis atau pergiliran keturunan antara generasi gametofit yang memiliki kromosom haploid (n) dengan generasi sporofit yang berkromosom. Tanaman lumut di dalam siklus. 9:07 asri saputra recommended for you. Berikut ini adalah skema tahap metagenesis. Skema pergiliran keturunan (metagenesis) pada lumut. Ketahui lebih banyak tentang metagenesis lumut dengan membaca artikel ini.

